BioWire Weekly - 019
Biotech News
Happy Wednesday Morning, Readers. I hope you’re being relentless this week!
I’m a little late in getting this article out. Nonetheless, I have some interesting biotech news to share with you all!
Artificial Womb Technology Inches Closer
Breakthrough in Off-the-Shelf CAR-T Therapy for Autoimmune Diseases
New Evidence from the COSMOS Trial that Multivitamins Improve Memory
Artificial Womb Technology Inches Closer

Recently, I came across an article here on Substack ‘To Be Born in a Bag"‘ from Asimov Press. The title alone is provocative and stimulating, which I mean as a compliment—it immediately invites curiosity. The concept of being “born in a bag” likely conjures various reactions, depending on your perspective on artificial reproduction. Beyond the intrigue, though, the article thoroughly reviews a field that’s closer to reality than many might think (or that we’re ready for): artificial womb technology or ectogenesis—the idea of growing a fetus entirely outside the womb.
The article does a great job summarizing some of the recent advancements in the field. I highly recommend the read! For instance, researchers have managed to push the timeline for supporting premature births by using systems like the Biobag, developed by Flake Lab at The Children’s Hospital of Philadelphia. These systems use fluid-filled bags and catheterize the animal's umbilical vein to exchange nutrients, waste products, and perform gas exchange. This system has for example has shown to sustain extremely premature lambs through birth (Figure 1).
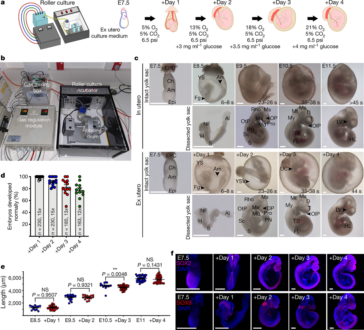
Meanwhile, from another angle, researchers have managed to grow early-stage mouse embryos past the halfway point through gestation in liquid bottle rotary cultures (Figure 2). All of this points toward a future where sustaining life outside the womb, from conception to birth, may one day become a reality.

Now, why am I talking about this? Besides being an exciting development in biotechnology, there’s a personal connection here. As it happens, I work for one of the startups mentioned in the article, on the very project described. It’s a surreal feeling to read about a research venture that you’re actively involved in. While I can’t speak to the specifics for obvious reasons, I’ll just say that the article provides a great overview of where we stand in the field of artificial womb technology—and it’s a thrilling place to be. For those who are curious, I highly recommend reading it for a detailed dive into what could very well be the future of reproduction.
Breakthrough in Off-the-Shelf CAR-T Therapy for Autoimmune Diseases

It would not be hyperbolic to say that chimeric antigen receptor T cell (CAR-T) therapies have revolutionized the treatment of blood cancers. These therapies use genetically modified T cells to target and destroy cancer cells. But where do these cells come from? Traditional CAR-T therapy involves extracting a patient’s own T cells, engineering them to express receptors specific to cancer antigens, and reintroducing them into the body.
However, this does not come without a cost—this process of personalization is extremely expensive, at approximately $500,000 per treatment, and time-consuming to manufacture (at least 2-4 weeks) (Choi et al., 2022). This drastically limits broader use. In recent years, medical researchers have begun investigating how to make these therapeutics more scalable by deriving universal CAR-T cells from healthy donors.
One of the primary challenges with using donor-derived, or allogeneic, CAR-T cells is the risk of the patient’s immune system recognizing these foreign cells and launching an attack, leading to rejection or allergic response. A similar challenge is seen in the field of organ transplantation. To overcome this, researchers have genetically engineered the donor CAR-T cells to reduce their visibility to the immune system.
In a study recently published in Cell, researchers demonstrated the successful use of allogeneic, or “off-the-shelf,” CAR-T cells—developed from healthy donors rather than patients themselves—in treating severe autoimmune conditions (Wang et al., 2024). In this case, CAR-T cells were engineered to remove some key immunogenic receptors believed to be responsible for these allergies (Figure 3). The therapy, called TyU19, was tested in three patients suffering from severe autoimmune diseases: immune-mediated necrotizing myopathy (IMNM) and diffuse cutaneous systemic sclerosis (dcSSc). IMNM causes progressive muscle damage, while dcSSc leads to dangerous fibrosis in the skin and internal organs. Both diseases are notoriously difficult to treat, with few options for patients who fail to respond to conventional therapies.
The trial results were remarkable. By using CAR-T cells targeting the CD19 protein on B cells, which play a central role in autoimmunity, TyU19 was able to deplete these cells effectively. The patient with IMNM experienced a dramatic improvement in muscle function, while both dcSSc patients saw a reversal of fibrosis in vital organs, including the skin, lungs, and heart—an outcome rarely seen with existing treatments (Figure 4). Not only was the therapy effective, but it was also well-tolerated, with no serious adverse events. These results suggest that allogeneic CAR-T therapies, once reserved for cancer treatment, may soon be a game-changer for autoimmune diseases as well. Moreover, this trial points toward solving the scalability challenges traditionally associated with personalized CAR-T therapies.
New Evidence from the COSMOS Trial that Multivitamins Improve Memory
I’m generally very skeptical when it comes to health supplements. The supplement industry is largely unregulated, with producers making bold health claims without much accountability for their product quality. Yet, at the same time, I’m extremely interested in anything that might actually provide tangible health benefits. That’s why I’ve taken the time to review specific supplements, such as creatine and collagen, that I believe can deliver on their promises. So, when I stumbled upon a review of the potential cognitive benefits of multivitamins, I felt compelled to share!
The latest findings from the COcoa Supplement and Multivitamin Outcomes Study (COSMOS) suggest that daily multivitamin-mineral (MVM) supplements may offer modest cognitive benefits for older adults (Vyas et al., 2024). Cognitive decline affects nearly 1 in 4 Americans aged 65 and above, and interventions that can slow this process are in high demand. The COSMOS trial aimed to assess whether MVM supplements—marketed primarily for general health—could also support brain function.
The study’s clinic subcohort involved 573 participants aged 60 and older, who underwent detailed, in-person neuropsychological assessments at the beginning and two years later. Results showed that those taking MVMs experienced a small but statistically significant improvement in episodic memory—important for recalling personal experiences. However, the supplements did not appear to impact executive function or attention. When researchers conducted a broader meta-analysis involving over 5,000 participants across multiple COSMOS studies, they found consistent benefits in both global cognition and episodic memory.
What makes this finding particularly exciting is the potential for multivitamins to slow cognitive aging by roughly two years—an impressive figure for such an accessible and relatively low-risk intervention. Although the effect size is modest, the safety profile and widespread availability of multivitamins make them a promising option for older adults looking to support their cognitive health.
Support:
These newsletters take a significant amount of effort to put together and are totally for the benefit of the reader. If you find these explorations valuable, there are multiple ways to show your support:
Engage: Like or comment on posts to join the conversation.
Subscribe: Never miss an update by subscribing to the Substack.
Share: Help spread the word by sharing posts with friends directly or on social media.
References:
Aguilera-Castrejon, A., Oldak, B., Shani, T., Ghanem, N., Itzkovich, C., Slomovich, S., Tarazi, S., Bayerl, J., Chugaeva, V., Ayyash, M. and Ashouokhi, S., 2021. Ex utero mouse embryogenesis from pre-gastrulation to late organogenesis. Nature, 593(7857), pp.119-124.
Choi, G., Shin, G. and Bae, S., 2022. Price and prejudice? The value of chimeric antigen receptor (CAR) T-cell therapy. International Journal of Environmental Research and Public Health, 19(19), p.12366.
Partridge, E.A., Davey, M.G., Hornick, M.A., McGovern, P.E., Mejaddam, A.Y., Vrecenak, J.D., Mesas-Burgos, C., Olive, A., Caskey, R.C., Weiland, T.R. and Han, J., 2017. An extra-uterine system to physiologically support the extreme premature lamb. Nature communications, 8(1), p.15112.
Vyas, C.M., Manson, J.E., Sesso, H.D., Cook, N.R., Rist, P.M., Weinberg, A., Moorthy, M.V., Baker, L.D., Espeland, M.A., Yeung, L.K. and Brickman, A.M., 2024. Effect of multivitamin-mineral supplementation versus placebo on cognitive function: results from the clinic subcohort of the COcoa Supplement and Multivitamin Outcomes Study (COSMOS) randomized clinical trial and meta-analysis of 3 cognitive studies within COSMOS. The American Journal of Clinical Nutrition, 119(3), pp.692-701.
Wang, X., Wu, X., Tan, B., Zhu, L., Zhang, Y., Lin, L., Xiao, Y., Sun, A., Wan, X., Liu, S. and Liu, Y., 2024. Allogeneic CD19-targeted CAR-T therapy in patients with severe myositis and systemic sclerosis. Cell, 187(18), pp.4890-4904.



I like what you’re covering. Great story on the CAR-T research 🧐 👌
Bump